BLE Photography Turntable

The purpose of the project was to create a Bluetooth enabled rotary table for photography, with a desktop application. The application will allow for the creation of 3D photos and videos as well as nice product photography.

Links:

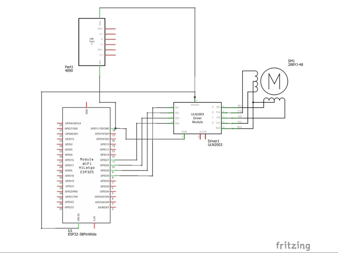
Electrical Schematics

Previous
Previous

I2P Hydroponics

Next
Next

ME Capstone